网站地图

新闻首页

停课不停教,学习更积极"—工业设计学院线上教学活动系列报道之《设计制图》

时间:2020.03.11 作者:张公明

一场突如其来、态势凶猛的新型冠状病毒感染的肺炎疫情从武汉蔓延到全国,全国人民众志成城,共同努力,正在为打赢这场没有硝烟的战争而战斗着。连日来,学校积极响应教育部“停课不停学、停课不停教”的号召,工业设计学院也认真思考“停课不停学、停课不停教”的实施方案,积极筹划开展线上教学活动,以学生为主体,通过各种信息化平台和手段,为师生做好服务工作。

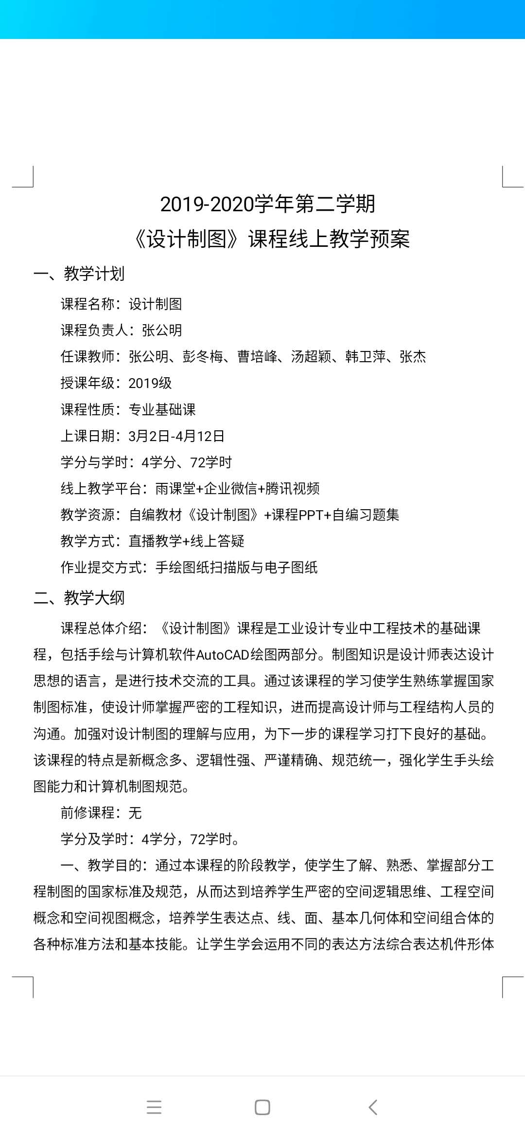
2019-2020学年第二学期,工业设计学院2019级产品设计、工业设计、艺术与科技三个专业同步开设的第一门专业基础课程《设计制图》,于3月5日开展了第一周的线上教学任务。课程教学团队包括张公明、彭冬梅、曹培峰、汤超颖、韩卫萍、张杰共6位任课教师,承担8个教学班近200名同学的教学任务。自2018-2019学年新的教学计划和教学大纲实施以来,《设计制图》课程已经成功地实施了第一轮的教学改革,取得了良好的教学效果。但是,由于疫情的影响,本轮教学任务不得不转战网络平台尝试新的教学方式和手段。这对我们任课教师来说是一项全新的挑战,也是一次宝贵的机遇,对学生来说更是一次全新的学习体验。时间紧,任务重,本着“以教学为中心、以学生为根本”的原则,课程开课之前,课程组老师通过“线上集体备课、线下居家办公”的方式,根据线上教学新形势,认真研讨备课,预设教学节点,准备教学资料,提前沟通学生,排练课堂组织,良好地保证了课程的顺利开展。

一、课程性质

《设计制图》是大一下学期的一门专业基础课,教学时长为6周,72学时,4学分。该课程是产品设计、工业设计、艺术与科技三个专业中工程技术的基础知识课程,包括手绘图样与计算机软件AutoCAD绘图两部分。制图知识是设计师表达设计思想的语言,是进行技术交流的工具。课程新概念多、逻辑性强、严谨精确、规范统一,强化学生手头绘图能力和计算机制图规范。通过这门课程的学习和实践,能够让学生熟练掌握设计图样的国家制图标准和规范,更重要的是培养学生认真、严谨的设计表现意识,引导学生实现从感性表现向理性表现的转变,从发散思维向逻辑思维的转变,使他们掌握严谨的制图表达语言,提高与工程结构人员的沟通能力。

二、课前周密组织,做到万无一失

接到学校开展线上教学的部署以后,课程教学团队便认真积极地行动起来,大家在工业设计学院“集体备课、同步上课、统一考试、集体评价”教学模式的基础上认真研讨,及时调整教学手段,商讨各个线上教学环节的实施方案。

1.与学校同频,认真制定线上教学预案

按照学校、教务处要求制定线上教学预案的统一部署,我们课程教学团队根据前期学校推荐的线上平台立即安装测试,查找技术问题,与学生们在线对接,并根据课程的教学特点认真制定了《设计制图》课程线上教学预案。

制定线上教学预案

2.与老师同步,共同开展线上备课研讨

老师们为了保证教学进度同步、教学质量同等,大家克服空间上的限制等困难因素,积极有效地开展线上视频与微信群集体备课。依据个人的硬件条件、网络配置等实际情况,合理选定了网络教学平台,主要集中在长江雨课堂、企业微信、腾讯课堂、瞩目等线上平台。集体备课过程中,制定了全程教学计划,根据线上教学特点细化教学内容的讲授,在原有课程PPT的基础上再次统一章节知识点、讲课进度等细节,合理设置各知识点的训练实践活动,理顺教学目标,课程作业布置明确到题,并统一制定了成绩评定的比例组成和标准。整个线上集体研讨过程再一次保证“集体备课、同步上课、统一考试、集体评价”的教学模式的顺利运行。

教师线上备课与研讨

课程实施计划表

调整课程PPT

3.与学生同心,提前优化学生学习条件

以往这门课程的线下教室教学过程中,会有配套的教材,有教学挂图、实体模型等手段来全方位地辅助学生对制图的理解。但是,本轮课程的教学,教材无法到位,没有教学模型、绘图工具的辅助,势必会增加网络对面学生的学习负担。经商讨,老师们针对线上教学的局限性,又结合这门课程的教学方法,增加了利用三维建模软件(PRO-E、AutoCAD)实时在线演示产品零件不同视图的教学手段,帮助学生提高空间想象能力,取得了良好的教学效果。

针对学生在家手头教学资料不足的情况,除了给同学们推荐相应的参考教材和线上课程资源之外,教学团队的老师们也根据教学知识点加班加点整理、完善出一套电子版习题集,发送给对面网端的200名同学们,并各自打印成册,保证课程作业与习题训练。

除此之外,同学们身边缺少绘图工具和绘图用纸也是个不小的问题。针对这个情况,我们也考虑在前,指导学生们通过网购的形式购得绘图板、绘图用尺、绘图纸张等学习用品,做到各个教学环节都顶得上、一位同学也不掉队。

三维数字模型辅助

自编电子版习题集

微信群交流

三、线上教学实施,保证教学质量

经过前期精心的教学准备,与学生的互动测试与调试,3月5日,星期四上午8点30分,我们6位老师与200名同学终于在空中课堂见面了。虽然上课空间变了,授课方式不同了,但是不变的教学各环节要严格遵守。

1.严格课堂考勤制度

教学形式在变,但是课堂考勤和上课纪律等保障制度不能束之高阁。老师们运用不同的形式进行着考勤签到以及随机点名互动。同学们在相对独立的空间尝试着全新的上课形式,自我约束力好像提升了,时间意识变强了,不再是淹没在群体中,注意力更加集中,点名互动也非常积极。

签到考勤

随机点名

2.合理安排教学内容

设想的网络大堵车并没有出现,个别的线路和时段行驶缓慢也是难免的,不过也都是小问题,并没有对正常的教学实施过程造成大的影响。这得益于学校各方对线上教学的培训与引导,也得益于网络平台的技术支持与保障。

第一周的教学活动紧张而有序,老师们也按照预先设定好的环节开展教学。理论知识的讲解,随堂训练的辅导,疑难知识的互动,课堂数据的留存都在有条不紊地进行。

理论知识的讲解

随堂辅导

互动答疑

课堂数据的留存

3.课后训练及时跟进

经过两天的线上学习与互动交流,同学们也要一定的时间来消化与巩固新学的课程知识。根据老师们布置的课后作业,同学们也都在自己的家中认真地完成图样的绘制。针对同学们完成作业的过程中可能会遇到的疑难问题,课程组也设置了固定的时间段进行线上答疑,尽量让学生做好即学即会、不欠学账。

学生课后习题训练

四、全新授课感悟,助力课程改革

通过线上教学课后的共同交流,针对《设计制图》这门课程,我们课程团队的老师们也分享了网络教学的优势和存在的不足。

一是线上教学采用网络平台直播屏幕的方式,每一位同学接收课程信息的机会和容量是均等的,每一位学生都能清晰地看到老师授课的每一步操作,包括屏幕动态演示和细节的操作,不存在现实教室空间内会受到环境光线和投影仪等客观条件影响的问题,学生学习效果相对更好。而且,线上课程资源丰富,能够扩展同学们的知识点,学生认知和接受的内容更多。

二是线上授课期间老师提出的问题,同学们会更积极地参与和作答,互动效果比线下课堂相对更踊跃,对老师的讲课情绪也会带来正向的刺激。而且学生实时分享的作答结果,老师也能统筹讲解答疑,同学之间也能够互相学习借鉴,会呈现出教学相长的良好学风。

三是就设计制图这门课程特点而言,知识点多、习题量大,同学们在学习过程中难免会出现理解能力和接收程度存在差异的问题,通过录屏回看的方式,将老师授课视频回放给学生供复习使用,能够有效地帮助学习进度相对缓慢的同学跟上整体节奏。

但是,相对来讲,线上教学过程中老师对同学们的学习状态不容易很好地全面掌握,对学生的学习自主性也就提出了更高的要求。老师的监督能否有效的转化成学生的课堂学习效率也需要通过其它方式和手段进一步探索和验证。

对于我们《设计制图》教学团队的每位老师来说,全新的两天线上教学仅仅只是开始,有困难,也有收获。面对新的教学需求,再一次的集体备课和全新的线上教学其实又是一次发现问题、分析问题、解决问题的过程,也是再次提升教学规范与教学质量的过程。

其实,课堂教学的革命已经走向了我们。特殊时期的线上教学形式给我们带来了备课方式的改变,教学手段的改变,互动模式的改变,甚至是师生双方心理状态的改变。课堂教学改革的本质是思维方式的变革。要从教育理念、教育价值观,到教育行为,再到教育制度,建立起一套完整的“线上+线下”双融合的教学思维模式,才能更好地适应新时代教育发展的需求,这也是新时代教师所面临的重要课题。

面对新的形势,我们将继续对标一流本科课程的建设标准和规范,努力建设适应新时代要求和凸显专业特色的一流本科课程,为专业建设和人才培养提供有力支撑。

分享到: